Product Summary
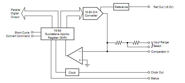
The AADC71 is a low cost, high quality, 16-bit successive approximation analog-to-digital converter. It uses laser-trimmed ICs and is packaged in a convenient 32-pin hermetic ceramic dual-in-line package. The ADC71 is complete with internal reference, clock, comparator, and thin-film scaling resistors, which allow selection of analog input ranges of ±2.5V, ±5V, ±10V, 0 to +5V, 0 to +10V and 0 to +20V. All digital inputs and outputs are TTL-compatible.
Parametrics
ADC71 absolute maximum ratings: (1)+VCC to Common: 0 to +16.5V; (2)–VCC to Common: 0V to –16.5V; (3)+VDD to Common: 0V to +7V; (4)Analog Common to Digital Common: ±0.5V; (5)Logic Inputs to Common: 0V to VDD; (6)Maximum Power Dissipation: 1000mW; (7)Lead Temperature (10s): 300℃.
Features
ADC71 features: (1)16-bit resolution; (2)±0.003% Maximum nonlinearity; (3)compact design: 32-pin Hermetic Ceramic Package; (4)conversion speed: 50μs max.
Diagrams

| Image | Part No | Mfg | Description | ![]()  | 
                            Pricing (USD)  | 
                            Quantity | ||||
|---|---|---|---|---|---|---|---|---|---|---|
![]()  | 
                            ![]() ADC71  | 
                            ![]() Other  | 
                            ![]()  | 
                            ![]() Data Sheet  | 
                            ![]() Negotiable  | 
                            
                            	 | 
                      ||||
![]()  | 
                            ![]() ADC71JG  | 
                            ![]() Other  | 
                            ![]()  | 
                            ![]() Data Sheet  | 
                            ![]() Negotiable  | 
                            
                            	 | 
                      ||||
![]()  | 
                            ![]() ADC71KG  | 
                            ![]() Texas Instruments  | 
                            ![]() IC 16 BIT A/D CONV 32 CERDIP  | 
                            ![]() Data Sheet  | 
                            ![]() Negotiable  | 
                            
                            	 | 
                      ||||
 (China (Mainland)) 
                         
                        
                                    







